选羟基还是羧基磁珠?看这 6个核心维度就够了
羟基磁珠VS羧基磁珠
羟基磁珠(Hydroxyl Magnetic Beads)和羧基磁珠(Carboxyl Magnetic Beads)是生物实验中常用的两类表面功能化磁珠,核心区别在于表面活性基团、偶联机制、适用场景的差异,直接决定了它们在生物分子(蛋白、核酸、抗体)结合与纯化中的应用选择。以下从 6 个核心维度展开对比,并结合实验场景说明适用方向:
01
什么是羟基磁珠?
目前市场上 90% 以上的羟基磁珠均为硅羟基磁珠。需明确的是,羟基磁珠(Hydroxyl Magnetic Beads)是一类磁珠的统称,硅羟基磁珠(Silica Hydroxyl Magnetic Beads)仅是其细分类型之一。由于硅羟基磁珠可应用于核酸提取领域,而核酸提取本身是磁珠技术中需求规模较大的核心应用方向,因此硅羟基磁珠的市场占比也随之较高。
从市场格局来看,当前国内核酸提取磁珠市场已实现高度国产化,国产磁珠在性能稳定性、价格成本控制及供应周期保障上,均展现出优于进口磁珠的综合优势,逐步成为市场主流选择。

02
两类羟基的关键区别
以硅羟基与聚苯乙烯羟基为例,除了羟基来源不同,二者在化学性质、偶联机制、适用场景上差异显著,直接影响实验选择:

具体应用:
1. 当需要提取核酸时:优先选硅羟基磁珠—— 其硅羟基能在高盐(如 GuSCN)、低 pH(如 pH 5.0)条件下与核酸的磷酸基团形成氢键,实现高效吸附,这是硅羟基的独特优势,非硅基羟基磁珠无法替代;
2. 当需要固定化酶(如蛋白酶、核酸酶)时:优先选非硅基羟基磁珠(如聚苯乙烯羟基磁珠)—— 其耐酸碱、耐酶解缓冲液,且对酶的非特异性吸附低,而硅羟基磁珠在酶解常用的弱碱性缓冲液中可能不稳定,还可能吸附酶蛋白;
3. 当需要在强碱性条件下实验时:绝对不能选硅羟基磁珠(会溶解),需选非硅基羟基磁珠(如聚甲基丙烯酸甲酯羟基磁珠)。
03
什么是羧基磁珠?
目前市场上 90% 以上的羧基磁珠,均为聚合物羧基磁珠,该类型在羧基磁珠品类中占据市场主导地位。
从应用场景来看,少量羧基磁珠可用于核酸提取领域(例如 DNA 片段分选场景),但其核心应用场景仍聚焦于免疫磁珠领域,主要服务于化学发光检测、细胞分选等细分方向,是这类技术中不可或缺的关键耗材。
聚合物基质羧基磁珠(最常用,覆盖 90% 以上科研 / 临床场景),以聚苯乙烯(PS)、聚甲基丙烯酸甲酯(PMMA)、葡聚糖等聚合物为核心,表面通过化学修饰引入羧基(-COOH),优势是 “亲水性可调、非特异性吸附低、粒径均一”,适合生物分子(蛋白、抗体、核酸)偶联。
· 聚苯乙烯(PS)羧基磁珠
特点:机械强度高(耐离心、振荡)、粒径分布窄(1-10μm 常用)、羧基密度可控(10-50 μmol/g),中性条件下羧基带负电,可通过 EDC/NHS 高效偶联氨基修饰分子;
典型应用:免疫磁珠制备(如偶联 CD4/CD19 抗体用于细胞分选)、化学发光检测(偶联肿瘤标志物抗体)、蛋白 pull-down 实验;
· 葡聚糖(Dextran)羧基磁珠
特点:亲水性极强(葡聚糖链富含羟基)、生物相容性好(对细胞 / 蛋白无毒性)、可分散性佳(不易团聚),羧基通过葡聚糖链末端修饰引入;
典型应用:活细胞分选(减少对细胞活性的影响)、体内靶向递送(如载药磁珠,降低免疫原性);
· 聚甲基丙烯酸甲酯(PMMA)羧基磁珠
特点:耐有机 solvent(如甲醇、乙醇)、耐酸碱范围广(pH 2-11 稳定)、表面光滑(减少蛋白吸附),适合需有机溶剂处理的实验;
典型应用:有机相中的分子偶联(如脂溶性抗原固定)、环境污染物富集(如吸附有机农药残留)。
04
如何区分羧基磁珠与羟基磁珠?
两类磁珠的本质差异源于表面修饰的活性基团,这直接影响后续与目标分子的结合方式:
1、核心区别:表面活性基团与化学性质不同

2、偶联机制:与目标分子的结合方式不同
由于表面基团活性差异,两类磁珠与生物分子(如抗体、蛋白、核酸)的偶联原理完全不同,决定了实验操作的复杂度和偶联效率:
羟基磁珠:需 “两步活化 + 偶联”,依赖间接反应。羟基(-OH)本身反应活性低,无法直接与生物分子的氨基(-NH₂)、巯基(-SH)结合,必须先通过活化剂激活羟基,生成高活性中间基团后,才能与目标分子偶联。
羧基磁珠:可 “一步直接偶联”,依赖缩合反应。羧基(-COOH)可在缩合剂(如 EDC/NHS) 作用下,直接与生物分子的氨基(-NH₂)发生“酰胺化反应”,生成稳定的酰胺键(-CONH-),偶联过程更直接。
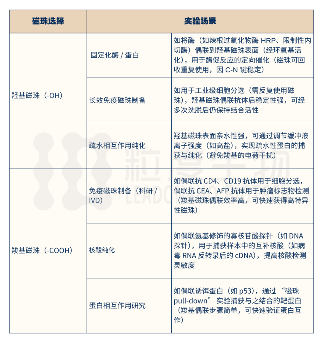
05
关键性能对比
两类磁珠在偶联效率、稳定性、非特异性吸附、操作复杂度上的差异,直接影响实验结果,需结合实验具体需求选择:

06
不同场景选择不同磁珠



